Credentially
HRTech‑платформа, которая автоматизирует найм и комплаенс медицинского персонала. С ее помощью клиники и госпитали проверяют врачей, собирают документы и выводят их в статус «Готов к работе» всего за 6 дней (против рыночных 60).
Цель
Ускорить найм и снизить административную нагрузку при проверке медперсонала
-90%
×2–20
+93%
+16 pp
Credentially автоматизирует найм и проверку врачей, сокращая время от оффера до «готов к работе» с 60 до 6 дней. Это мой кейс о том, как мы перепридумывали опыт в одной из самых зарегулированных сфер.
Моя задача как Principal Product Designer – сократить UX-friction, повысить сокрость и точность, автоматизировать рутину и адаптировать продукт под рынок США.
Экспертное ревью
Я провел экспертное ревью платформы и обнаружил 142 UX-изъяна. Вот некоторые из примеров:
- Отсутствие обратной навигации на мобильном онбординге
- Потеря данных при уходе со страницы без сохранения
- Неочевидные статусы документов (Right-to-Work)
- Ошибки валидации вне зоны видимости пользователя
- Ложные affordances (например, элементы выглядели кликабельными не являясь таковыми)
89 из них легли в основу UX-стратегии и дорожной карты редизайна.


Дизайн система
К моменту, когда я занялся систематизацией интерфейсов Credentially, платформа уже содержала десятки разрозненных компонентов. Повторялись паттерны, нарушалась логика, элементы вели себя по‑разному. Из 89 проблем, взятых в работу после UX‑аудита, значительная часть касалась неконсистентности UI и поведения интерфейсов.
Чтобы прекратить латание интерфейсов вручную и создать базу для дальнейшего роста продукта, я спроектировал иерархическую дизайн-систему, которая стала связующим звеном между UX-решениями, визуальным языком и разработкой.

Что было сделано:
- Спроектировал иерархическую дизайн-систему: от атомов до шаблонов (таблицы, формы, карточки, статус‑блоки)
- Внедрил адаптивные UI-шаблоны для онбординга, анкет, дашбордов, админских страниц
- Подчинил систему UX-гайдлайнам по поведению, статусам, действиям и сообщениям (например, sticky footers, подтверждение при выходе, inline‑валидации)
- Организовал все в Figma + Storybook, описал паттерны для фронтенда
Исследования
Я внедрил системный подход к UX-исследованиям: исследования по умолчанию, но с обязательной проверкой уместности и эффективности каждого метода.
Перед запуском новой функции или изменения я задавал себе 3 вопроса:
- Можем ли мы провести эмпирическую проверку? (время, ресурсы, доступ к пользователям)
- Есть ли риски, если не проверим?
- Есть ли аналогичный опыт или данные, на которые можно опереться?
Если ответ «да» – запускал тест (прототипный, коридорный, in-product, A/B и др.), если «нет» – документировал решение и обосновывал его через:
- экспертный анализ
- поведенческую аналитику
- внутренние демо с фаундерами и SME
Такой подход сэкономил нам месяцы доработок и усилил доверие к UX внутри команды
Влияние на произовдство
Одна из ключевых задач, которую я взял на себя в Credentially – внедрить процесс, в котором UX не возникает “по требованию”, а встроен в каждый этап жизненного цикла продукта. Я спроектировал и внедрил фрейм, в котором дизайн, анализ, разработка и исследования работают согласованно – без пропусков, задержек и хаотичных включений.

Как это устроено
- UX подключается на этапе формирования задачи, а не постфактум
- Discovery: Competitive Analysis, Customer Surveys
- Prototyping: Corridor Study, Prototype Testing
- Development & Testing: A/B, UMUX-Lite, UX Checklist
- Все компоненты дизайна проходят peer review и валидацию через гайдлайны, прежде чем попасть в UI Kit
- Взаимодействие с PO/BA, Dev, Stakeholders четко прописано: от требований до демо и финального релиза
- Компонентные решения не только реализуются, но и обратно влияют на систему – обновляют кит, стандарты, UX-гайды
Что это дало
- Из хаотичного процесса «дизайнер по запросу» мы перешли к прозрачному и воспроизводимому циклу
- Исследования перестали быть «дополнительной опцией» и стали частью процесса принятия решений
- Дизайн стал не только визуальным, но системным и воспроизводимым вкладом в продукт
Как я объясняю фичи
Чтобы новые функции не терялись в релиз-нотах и «кто-то что-то слышал на демо», я оформляю сниппеты – короткие, наглядные описания ключевых фич.
В них есть все, что нужно:
- зачем нужна эта штука
- как она работает
- кому помогает и в каком сценарии
Все сниппеты хранятся в Notion-базе, которую я структурировал так, чтобы любой – от сейлза до саппорта – мог найти нужную информацию: по типу, дате релиза, статусу, скриншотам, назначению и другим параметрам.
Когда нужно объяснить механику или показать поведение интерфейса, я записываю короткие Loom-видео с voice-over.
И, чтобы все не лежало мертвым грузом, публикую это в Slack-канал, где команда сразу видит: что вышло, как работает и куда можно вести клиентов.

Такой подход стал неотъемлемой частью коммуникации: фичи не просто внедряются, а становятся понятыми, объяснимыми и полезными – для всех, кто с ними работает.
North Star Vision
Чтобы задать четкий вектор развития продукта, мы провели North Star Vision Workshop – адаптированный формат Google Design Sprint, направленный на формирование долгосрочной стратегии продукта.
Цель: сформировать общее представление о том, каким должен стать Credentially через 3 года – как для пользователей, так и для бизнеса.
Это помогло:
- синхронизировать команду
- выявить реальные барьеры роста
- приоритизировать вызовы
- собрать идеи будущих решений
Как это проходило
Внутренние интервью и выявление барьеров
Мы начали с коротких интервью внутри команды (продакты, дизайнеры, девелоперы, фаундер). Каждый участник фиксировал текущие проблемы в формате How Might We…? – от UX и ручного труда до фрагментированной логики и боли внедрения.
Кластеризация и голосование
Все HMW-запросы были сгруппированы по темам:
- проблемы UX и фрагментации
- автоматизация и AI
- админский контроль и стандарты
- технические ограничения и масштабируемость

Каждый сформулировал свою версию North Star. Мы собрали их в единое видение продукта как системы “Credentialing в одно касание” – автоматизированной, адаптивной и масштабируемой.
Credentialing в одно касание
Итогом этого воркшопа стала следующая идея: представьте, что врач просто загружает документы – и через минуту получает статус «Готов к работе». Никаких писем, таблиц, ошибок и ручной валидации. Все в одном потоке, на любом устройстве. Звучит фантастично, но именно в этом направлении стоит двигаться. Стало ясно, что есть что улучшать, что поресерчить и к чему стремиться.

Основные продуктовые векторы:
- AI‑powered onboarding: drag&drop или фото документов, автоматическая классификация и заполнение профиля
- Mobile-first: управление всем процессом с телефона: на ходу, в дороге, между сменами
- Digital Medical Passport: живой профиль врача с автообновлением лицензий, статусами и мгновенным шарингом
- AI‑ассистент: гибридная поддержка 24/7 через чат, голос или email
- Business Rules Constructor: визуальный low-code интерфейс для настройки правил, статусов, SLA
- Jobs inside the product: встроенные вакансии и AI‑matching по профилю врача
- Advanced compliance analytics: прозрачные дашборды для админов, аудиторов и управляющих
- Cross-service verification: интеграции с госреестрами и лицензирующими органами
- Security & Privacy: единая защищенная инфраструктура под HIPAA / GDPR
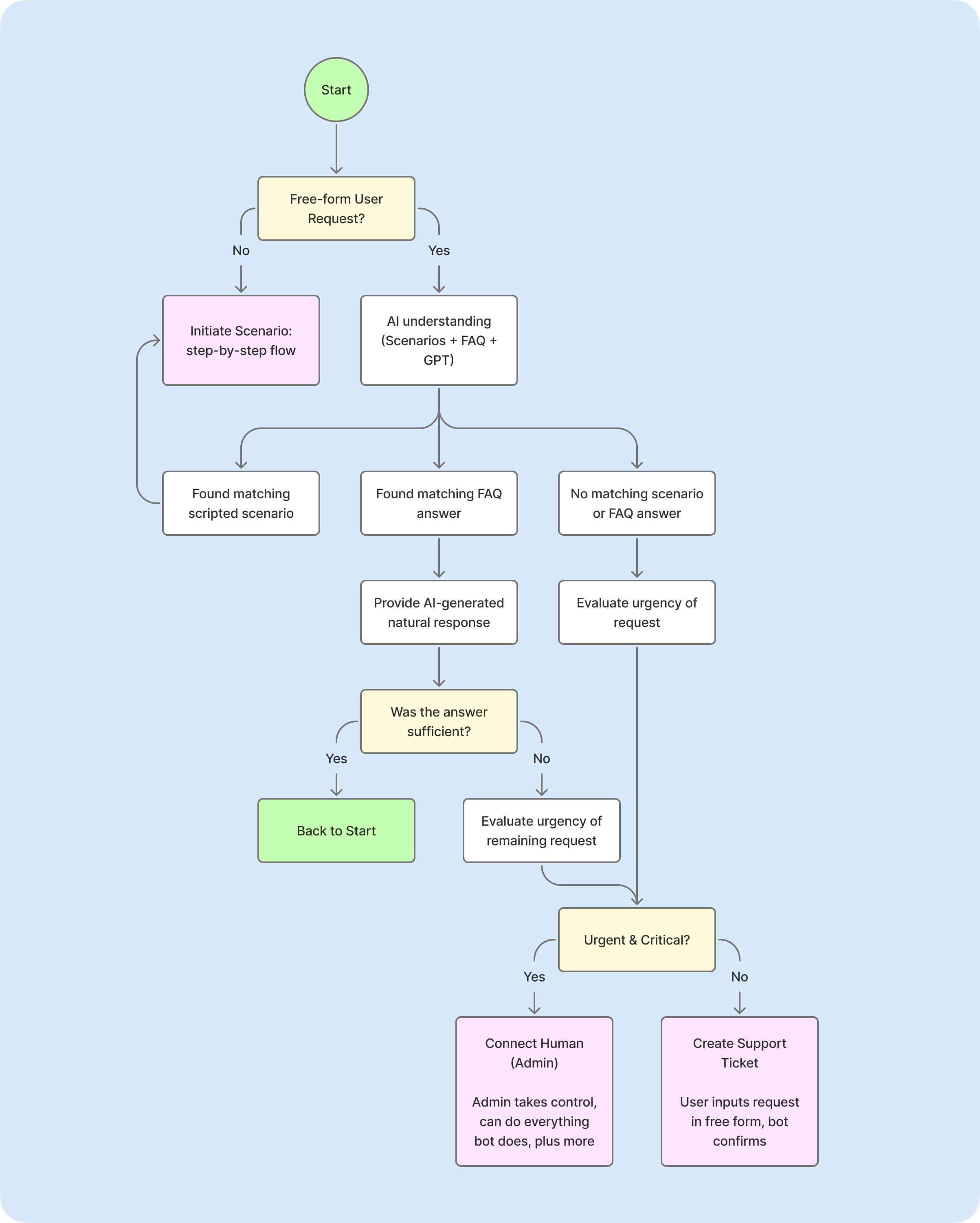
Умный бот: GPT в роли ассистента
Один из векторов, заложенных в North Star Vision, – AI-ассистент, который действительно помогает, а не просто "отвечает на что-то". Мы построили полноценную архитектуру, где бот – это не интерфейс к GPT, а интегрированный участник продукта.
Как это работает:
- Если запрос строго сценарный → запускается пошаговый флоу
- Если свободный ввод → бот использует сценарии + FAQ + GPT для понимания смысла
- Если ответ найден → пользователь получает живой, естественный ответ
- Если нет → бот сам оценивает срочность
- Если критично → передает запрос человеку
- Если не критично → создает тикет или запрашивает дополнительную информацию

Мы не просто встроили AI – мы сделали так, чтобы он не мешал, не пугал и не создавал иллюзии помощи, а действительно экономил время, снижал нагрузку на админов и улучшал качество сервиса.
Вместо итогов
AI в продукте – это зона повышенной ответственности
Работая над WhatsApp‑ботом, OCR и LLM‑функциями, я понял: любое внедрение AI – это точка риска. Не объяснился – потерял доверие. Не заложил fallback – создал фрустрацию. В этом проекте AI стал ядром UX, а не вторичной функцией – и это изменило мой подход. С полной ясностью, ограничениями и проверками на прочность.
Общее направление важно не меньше самой идеи
Мы формулировали North Star Vision вместе с Product Director, PO, Sales и Customer Success. Я увидел, что сильное направление для продукта рождается не из красивой презентации, а из согласия команды – когда все понимают, куда и зачем мы идем. Это был не просто стратегический этап, а момент, когда я начал говорить с разными ролями на одном языке.
Энтерпрайз‑подход против регуляторного хаоса
Если UK – это централизованная бюрократия с кучей бумаги, но хотя бы с едиными правилами, то США – это 50 штатов, каждый со своими исключениями, базами и лицензирующими органами. Вместо адаптации под каждый кейс я выработал унифицированный UX-флоу, устойчивый к локальным отличиям. Это потребовало энтерпрайз-подхода к UX-архитектуре: больше гибкости в логике → больше прочности в пользовательском опыте.
Спасибо!
(и отдельное спасибо всем медикам, которые ежедневно спасают жизни)






